Getting Machine Readable News (MRN) with Data Library for Python

Wasin Waeosri
Developer Advocate Developer Advocate

Introduction

Last Updated: May 2026

Machine Readable News (MRN) is an advanced service for automating the consumption and systematic analysis of news. It delivers deep historical news archives, ultra-low latency structured news, and news analytics directly to your applications. This enables algorithms to exploit the power of news to seize opportunities, capitalize on market inefficiencies, and manage event risk.

Developers can get the MRN real-time news data via LSEG Real-Time APIs like the Real-Time SDK (JavaC#, and C/C++ editions) and the WebSocket API.

Built on top of the WebSocket API, the Data Library for Python let wide range of developers can access to LSEG Real-Time content including the MRN data with the Python programming language.

This article shows how developers may use the Data Library for Python to subscribe Machine Readable News (MRN) from Real-Time Platform, then assemble and decode MRN textual news message to display news in a console (the logic can be applied to Jupyter Notebook too).

Note:

  • The news message is in UTF-8 JSON string format. Some news messages that contain special Unicode character may not be able to show in Windows OS console (cmd, git bash, powershell, etc) due to the OS limitation. Those messages will be print as UnicodeEncodeError exception. Cannot decode Unicode character message in a console instead.
  • This project demonstrates with the Data Library for Python edition. However, the MRN data parsing and assembling concept can be used with the Data Library for TypeScript edition too.

Introduction to the Data Library for Python

The Data Library for Python provides a set of ease-of-use interfaces offering coders uniform access to the breadth and depth of financial data and services available on the Workspace, RDP, and Real-Time Platforms. The API is designed to provide consistent access through multiple access channels and target both Professional Developers and Financial Coders. Developers can choose to access content from the desktop, through their deployed streaming services, or directly to the cloud. With the Data Library, the same Python code can be used to retrieve data regardless of which access point you choose to connect to the platform.

 

The Data Library are available in the following programming languages:

For more deep detail regarding the Data Library for Python, please refer to the following articles and tutorials:

This article is based on the Data Library for Python version 2.1.1 (As of July 2025).

Note For .NET Developers

If you are .NET developers, the Data Library for .NET provides a ready-to-use MachineReadableNews object for you. The MachineReadableNews object lets an application gets the MRN streaming news data without manual parsing/assembling code like the Python and TypeScript editions.

MRN on Data Library for .NET Example:

    	
            

var definition = MachineReadableNews.Definition();

 

// Set the datafeed then retrieve a streaming object.

using (var stream = mrn.NewsDatafeed(feed).GetStream())

{

    // Define our real-time processing then open the stream...

    stream

        .OnError((err, s) => { })

        .OnStatus((status, s) => { })

        .OnNewsStory((newsItem, s) => { })

        .OnNewsAnalyticsAssets((newsItem, s) => { })

        .OnNewsAnalyticsEvents((newsItem, s) => { })

        .Open();

 

    Console.ReadLine();

}

You can see more detail on the Data Library for .NET - 2.3.06-News-MRN example.

MRN Overview

MRN is published over Real-Time platform using an Open Message Model (OMM) envelope in News Text Analytics domain messages. The Real-time News content set is made available over MRN_STORY RIC. The content data is contained in a FRAGMENT field that has been compressed and potentially fragmented across multiple messages, to reduce bandwidth and message size.

A FRAGMENT field has a different data type based on a connection type:

  • RSSL connection (RTSDK C++/Java/C#): BUFFER type
  • WebSocket connection: Base64 ASCII string

The data goes through the following series of transformations:

  1. The core content data is a UTF-8 JSON string
  2. This JSON string is compressed using gzip
  3. The compressed JSON is split into several fragments (BUFFER or Base64 ASCII string) which each fit into a single update message
  4. The data fragments are added to an update message as the FRAGMENT field value in a FieldList envelope

Therefore, to parse the core content data, the application will need to reverse this process.

Data Model

Five fields, as well as the RIC itself, are necessary to determine whether the entire item has been received in its various fragments and how to concatenate the fragments to reconstruct the item:

  • MRN_SRC: identifier of the scoring/processing system that published the FRAGMENT;
  • GUID: globally unique identifier for the data item, all messages for this data item will have the same GUID value;
  • FRAGMENT: compressed data item fragment;
  • TOT_SIZE: total size in bytes of the fragmented data;
  • FRAG_NUM: sequence number of fragments within a data item, which is set to 1 for the first fragment of each item published

and is incremented for each subsequent fragment for the same item. A single MRN data item publication is uniquely identified by the combination of RIC name, MRN_SRC, and GUID.

Fragmentation

For a given RIC/MRN_SRC/GUID combination, when a data item requires only a single message, then TOT_SIZE will equal the number of bytes length in the FRAGMENT and FRAG_NUM will be 1.

When multiple messages are required, then the data item can be deemed as fully received once the sum of the number of bytes length of each FRAGMENT equals TOT_SIZE. The consumer will also observe that all FRAG_NUM range from 1 to the number of the fragment, with no intermediate integers skipped. In other words, a data item transmitted over three messages will contain FRAG_NUM values of 1, 2, and 3.

The WebSocket application also needs to convert the FRAGMENT field data from Base64 string to bytes data before further process this field. Python application can use the base64 module to decode Base64 string to bytes data.

Compression

The FRAGMENT field is compressed with gzip compression, thus requiring the consumer to decompress to reveal the JSON plain-text data in that FID.

When an MRN data item is sent in multiple messages, all the messages must be received and their FRAGMENTs concatenated before being decompressed. In other words, the FRAGMENTs should not be decompressed independently of each other.

The decompressed output is encoded in UTF-8 and formatted as JSON. Python application can uses zlib module to decompress JSON string.

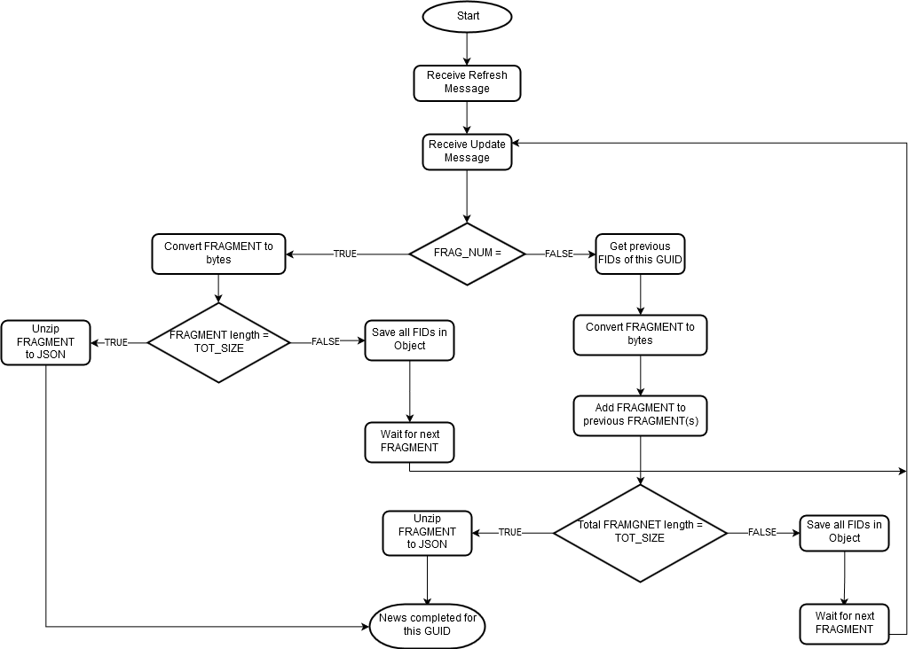
How to process MRN data

Once the application has established a connection and requested MRN RIC data from Real-Time platform, an application can process incoming MRN data message with the following flow:

MRN flowchart

Please see more detail in the Code Walkthrough section below.

Prerequisite

Let’s start with the prerequisite. The following accounts and software are required to consume MRN data via a Data Library for Python:

  1. Access to LSEG Real-Time Platform with MRN data service
  2. Python
  3. Internet connection.

Please contact your LSEG's representative to help you to access LSEG Real-Time Platform and MRN data.

Code Walkthrough

Importing Libraries

The first step is to import required libraries in our application. To consume Real-Time MRN data, an application needs to use the Omm Stream object of the Delivery Layer of the Data Library. You can find more detail about the Delivery Layer on the Data Library Reference Guide page.

The other libraries are the jsonbase64zlib, and binascii libraries to handle MRN fragmentation assemble.

    	
            

import sys

import datetime

import time

import json

import base64

import zlib

import binascii

import lseg.data as ld

from lseg.data.delivery import omm_stream

 

# Config the encoding for the console

sys.stdin.reconfigure(encoding='utf-8')

sys.stdout.reconfigure(encoding='utf-8')

Opening a session

The next step is call the Data Library open_session() function to start a session with the Real-Time or Delivery Platform. You should have input your credential or RTDS connection information on a lseg-data.config.json configuration file in the same location as Python application file.

    	
            ld.open_session()
        
        
    

Alternatively, you can use a session feature to set your credential to the library and opens a session as follows:

Delivery Platform

    	
            

username = 'MACHINE-ID'

password = 'PASSWORD'

app_key = 'APP-KEY'

try:

    # Open the data session

    session = ld.session.platform.Definition(

        app_key=app_key,

        grant=ld.session.platform.GrantPassword(

            username=username,

            password=password

        ),

        signon_control=True

    ).get_session()

    ld.session.set_default(session)

    session.open()

except Exception as ex:

    print(f'Error in open_session: {str(ex)}')

    sys.exit(1)

Deploy RTDS

    	
            

try:

    # Open the data session

    session = ld.session.platform.Definition(

        app_key = 'APP-KEY',

        deployed_platform_host = 'RTDS HOST',

        deployed_platform_username = 'DACS USERNAME'

    ).get_session()

    ld.session.set_default(session)

    session.open()

except Exception as ex:

    print(f'Error in open_session: {str(ex)}')

    sys.exit(1)

Preparing the OMM Stream

An application can subscribe to MRN data with the NewsTextAnalytics domain and the following MRN-specific RIC name:

  • MRN_STORY: Real-time News
  • MRN_TRNA: News Analytics: Company and C&E assets
  • MRN_TRNA_DOC: News Analytics: Macroeconomic News & events
  • MRN_TRSI: News Sentiment Indices

I am demonstrating with the MRN_STORY RIC Code and connect to the platform with the OMM Stream object.

    	
            

RIC_CODE = 'MRN_STORY'

DOMAIN = 'NewsTextAnalytics'

SERVICE = 'ELEKTRON_DD'

 

# Create an OMM stream and register event callbacks

stream = omm_stream.Definition(

    name=RIC_CODE,

    domain=DOMAIN,

    service=SERVICE).get_stream()

Handle Real-Time Streaming Events

The next step is defining our real-time streaming events callbacks. The Refresh,Status, and Error Messages will be handled by the display_event method.

    	
            

def display_event(eventType, event):

    """Retrieve data: Callback function to display data or status events. """

    current_time = datetime.datetime.now().time()

    print('----------------------------------------------------------')

    print(f'>>> {eventType} event received at {current_time}')

    print(json.dumps(event, indent=2))

 

    return

 

# Define the event callbacks

# Refresh - the first full image we get back from the server

stream.on_refresh(lambda event, item_stream: display_event('Refresh', event))

 

# Status - if data goes stale or item closes, we get a status message

stream.on_status(lambda event, item_stream: display_event('Status', event))

 

# Other errors

stream.on_error(lambda event, item_stream: display_event('Error', event))

Handle Update Messages

The Update response messages contain news information and fragment(s) data. Firstly, the application gets FRAGMENT, FRAG_NUM, GUID, and MRN_SRC fields values from the Update message. We use Python's base64 module to decode a FRAGMENT field value from ASCII string to bytes data.

    	
            

# list to contain the news envelopes

_news_envelopes = []

 

def process_mrn_update(event):

    """Process MRN Update messages."""

    message_json = event

    fields_data = message_json['Fields']

 

    # declare variables

    tot_size = 0

    guid = None

 

    # Get data for all requried fields

    fragment = base64.b64decode(fields_data['FRAGMENT'])

    frag_num = int(fields_data['FRAG_NUM'])

    guid = fields_data['GUID']

Process the first fragment/single fragment news

Next, we check if a FRAG_NUM = 1 which means it is the first fragment of this news message. The application then checks if a FRAGMENT bytes length = TOT_SIZE field.

  • If equal, this is a piece of single fragment news and this news message is completed
  • If not, this is the first fragment of multi-fragments news. We store this Update message's all fields data to the _news_envelopes list object and waiting for the next fragment(s).
    	
            

def process_mrn_update(event):

    ...

    # Get data for all required fields

    if frag_num > 1:  # We are now processing more than one part of an envelope - retrieve the current details

        pass

    else:  # FRAG_NUM = 1 The first fragment

        tot_size = int(fields_data['TOT_SIZE'])

        print(f'FRAGMENT length = {len(fragment)}')

        # The fragment news is not completed, waiting and add this news data to envelop object.

        if tot_size != len(fragment):

            print(f'Add new fragments to news envelop for guid {guid}')

            _news_envelopes.append({  # the envelop object is a Python dictionary with GUID as a key and other fields are data

                'GUID': guid,

                'data': {

                    'FRAGMENT': fragment,

                    'MRN_SRC': mrn_src,

                    'FRAG_NUM': frag_num,

                    'tot_size': tot_size

                }

            })

            return None

 

Process multi-fragments news

When the application receives Update message with FRAG_NUM > 1, it means this message is multi-fragments news. We get the previous fragment(s) data from _news_envelopes list object via a GUID. Please note that Update messages with FRAG_NUM > 1 will contain fewer fields as the metadata has been included in the first Update message (FRAG_NUM=1) for that news message.

The application also needs to check the validity of the received fragment by checking the MRN_SRC and FRAG_NUM field order with previous fragments. If the received fragment is valid, the application assembles a received FRAGMENT bytes data with previous fragments and compares a total fragments byte length value with TOT_SIZE value.

  • If equal, it means this multi-fragments news message is completed
  • If not, we update current news Update message fields to the _news_envelopes list object and waiting for more fragment(s).
    	
            

def process_mrn_update(event):

    ...

    # Get data for all required fields

    if frag_num > 1:  # We are now processing more than one part of an envelope - retrieve the current details

        guid_index = next((index for (index, d) in enumerate(_news_envelopes) if d['GUID'] == guid), None)

        envelop = _news_envelopes[guid_index]

        if envelop and envelop['data']['MRN_SRC'] == mrn_src and frag_num == envelop['data']['FRAG_NUM'] + 1:

            print(f'process multiple fragments for guid {envelop["GUID"]}')

 

            # Merge incoming data to existing news envelop and getting FRAGMENT and TOT_SIZE data to local variables

            fragment = envelop['data']['FRAGMENT'] = envelop['data']['FRAGMENT'] + fragment

            envelop['data']['FRAG_NUM'] = frag_num

            tot_size = envelop['data']['tot_size']

            print(f'TOT_SIZE = {tot_size}')

            print(f'Current FRAGMENT length = {len(fragment)}')

 

            # The multiple fragments news are not completed, waiting.

            if tot_size != len(fragment):

                return None

            # The multiple fragments news are completed, delete associate GUID envelop

            elif tot_size == len(fragment):

                del _news_envelopes[guid_index]

        else:

            print(f'Error: Cannot find fragment for GUID {guid} with matching FRAG_NUM or MRN_SRC {mrn_src}')

            return None

        else:  # FRAG_NUM = 1 The first fragment

            ...  

Handle a completed news FRAGMENT message

To unzip the content and get JSON string news message, we use Python's zlib module to unzip the gzip bytes data, then we parse it to JSON message.

    	
            

def process_mrn_update(ws, message_json):  # process incoming News Update messages

    ...

    # Get data for all required fields

    ...

    if frag_num > 1:  # We are now processing more than one part of an envelope - retrieve the current details

        ...

    else:  # FRAG_NUM = 1 The first fragment

        ...

    # News Fragment(s) completed, decompress and print data as JSON to console

    if tot_size == len(fragment):

        print(f'decompress News FRAGMENT(s) for GUID {guid}')

        decompressed_data = zlib.decompress(fragment, zlib.MAX_WBITS | 32)

        print(f'News = {json.loads(decompressed_data)}')

The last step is to set this process_mrn_update method to the OMM Stream Update event callback.

    	
            

# Update - as and when field values change, we receive updates from the server and process the MRN data

stream.on_update(lambda event, item_stream: process_mrn_update(event))

Now our application is ready to consume the MRN news data.

Open Stream

To start a subscription process and get data, an application must call the open() function of the OMM Stream as follows:

    	
            

# Send request to server and open stream

stream.open()

# We should receive the initial Refresh for the current field values

# followed by updates for the fields as and when they occur

Refresh Message

The MRN Refresh response message does not contain any news or fragment information. It contains the relevant feed-related or other static Fields. An application just prints out each incoming field data in a console for informational purposes.

    	
            

>>> Refresh event received at 14:04:40.076276

{

  "ID": 5,

  "Type": "Refresh",

  "Domain": "NewsTextAnalytics",

  "Key": {

    "Service": "ELEKTRON_DD",

    "Name": "MRN_STORY"

  },

  "State": {

    "Stream": "Open",

    "Data": "Ok"

  },

  "Qos": {

    "Timeliness": "Realtime",

    "Rate": "JitConflated"

  },

  "PermData": "AwEBEAAc",

  "SeqNumber": 26414,

  "Fields": {

    "PROD_PERM": 10001,

    "ACTIV_DATE": "2025-01-04",

    "RECORDTYPE": 30,

    "RDN_EXCHD2": "MRN",

    "TIMACT_MS": 65276147,

    "GUID": null,

    "CONTEXT_ID": 3752,

    "DDS_DSO_ID": 4232,

    "SPS_SP_RIC": ".[SPSML2L1",

    "MRN_V_MAJ": "2",

    "MRN_TYPE": "STORY",

    "MDU_V_MIN": null,

    "MDU_DATE": null,

    "MRN_V_MIN": "10",

    "MRN_SRC": "HK1_PRD_A",

    "MDUTM_NS": null,

    "FRAG_NUM": 1,

    "TOT_SIZE": 0,

    "FRAGMENT": null

  }

}

MRN Data Update Messages

The real-time news data are available via the Update messages.

    	
            

>>> Update event received at 14:05:40.076276

{

  "ID": 5,

  "Type": "Update",

  "Domain": "NewsTextAnalytics",

  "UpdateType": "Unspecified",

  "DoNotConflate": true,

  "DoNotRipple": true,

  "DoNotCache": true,

  "Key": {

    "Service": "ELEKTRON_DD",

    "Name": "MRN_STORY"

  },

  "PermData": "AwEBEBU8",

  "SeqNumber": 54958,

  "Fields": {

    "TIMACT_MS": 26035856,

    "ACTIV_DATE": "2025-01-06",

    "MRN_TYPE": "STORY",

    "MRN_V_MAJ": "2",

    "MRN_V_MIN": "10",

    "TOT_SIZE": 716,

    "FRAG_NUM": 1,

    "GUID": "Pt3BVKYG__2501062wgGRnlW/ulmGvzHnd35kqZ6qc0/chruUU4ph2",

    "MRN_SRC": "HK1_PRD_A",

    "FRAGMENT": "H4sIAAAAAAAC/8VUUW/TMBB+51ec8gRS0ybp2iG/tdlWCmsa2oxpY2hyE6cxuHbmOB0B8d85J+0mISbxxov93dm++8732T8dKsw8c4gjYzOcfvpwM3N6Dq0zzmTKKod8dqKYxNML9HYgjJwvPWejsgYPeeP3VAajAXiBP4TJAs7XycA7RTxbJHfSdY+YQCyoMRVM4kkIU64wQcUExEVT8ZQKAknBXlqEUiskUwGvIKcpF9xQwzIwhVb1tsCZAbvmMlOP8DouaMVgPn8DhqWFVEJtmz6EqpaG6ZJq00CqWcaNjaZKJiFXGqgQkKpdSSWmxoDUANUMpDJgz/CUl9RwuQUu23RHRhnXLDWieeJy4NGHeQ6NqtsoVb3ZcdMeR5fGGJhyh/GUfDpHJVhSlorMoKD7LjkVmtGssZjnHGs+XKPKcR9W8peyNKuM5qmNXvWgFMzeB/Ld84zBo0YiWHMXL+04YLF2lwElGRSWYak5MjGqrbUyGN5mtMZiGT6342USORfoqkAy2ycFG+yQpBuBFgbeYYdtNX04Jf6QjEb98TA4SuZQIcogr1EEE8G0cd07iQrMua5MiDeC3Uf1BV4wcj3f9caJdwx0OgpucWeBtya4ZLgrvpwkyZqA77qY7r/pEElxS/r4zO7vg5Hne+PgcTtbSXE9qMVutv/xTmbD0beH2/FD6g3SQtdXVydlEdjTEhthH+Uyx2eJb1BQua3p1tbI7O3skBqaSVOiK0Cb7w6GY9h3MygF5XbfQQsa/dGaxJfJ2jrrzRqrqfHJO5jHkLqy7cIVVO9X1Hj7F0zICXoWxP941s5BmOB8Rd62Y9iOi3aMcFzZ/8LzPP8ZP8Ew8v6wrBEFZDJbzTs0nS8vOhSeJTcHtFx04PI86kC0mnVgFV3bn8nQb2zNHmr7fznE7zm13iLG32rYc/aoSVT8P0jo16vf3flwkBsFAAA="

  }

}

FRAGMENT length = 716

decompress News FRAGMENT(s) for GUID Pt3BVKYG__2501062wgGRnlW/ulmGvzHnd35kqZ6qc0/chruUU4ph2

News = {'altId': 'nPt3BVKYG', 'audiences': ['NP:PBF', 'NP:PBFCN'], 'body': '06Jan25/ 0213 AM EST/0713 GMT\n--0713 GMT: Platts APAC Biodiesel Physical: The APAC Biodiesel Physical process is facilitated through the eWindow (Phase II) technology. Counterparty credit is open for all companies that are not participating in the process directly through eWindow. If you are submitting your information through an editor and have not already notified Platts of any counterparty credit restrictions, please provide written notification at least one hour prior to the start of the MOC process if any counterparty credit filters need to be enabled or modified. 7:13:55.632 GMT\n--Platts Biofuel Alert--\n', 'firstCreated': '2025-01-06T07:13:55.752Z', 'headline': 'PLATTS: 1-- 7: Platts APAC Biodiesel Physical: The APAC Biodiesel Physical process is facilitated through the eWindow (Phase II) techno', 'id': 'Pt3BVKYG__2501062wgGRnlW/ulmGvzHnd35kqZ6qc0/chruUU4ph2', 'instancesOf': [], 'language': 'en', 'messageType': 2, 'mimeType': 'text/plain', 'provider': 'NS:PLTS', 'pubStatus': 'stat:usable', 'subjects': ['A:4', 'M:1QD', 'M:2CT', 'U:8', 'U:C', 'U:M', 'U:N', 'R:PBF0001', 'R:PBF001', 'R:PBFCN0001', 'R:PBFCN001', 'N2:AGRI', 'N2:BIOF', 'N2:CDTY', 'N2:COM', 'N2:LEN', 'N2:NRG', 'N2:RNW'], 'takeSequence': 1, 'urgency': 3, 'versionCreated': '2025-01-06T07:13:55.752Z'}

Close Stream

To close the stream (unsubscribe MRN data) and close the session, an application must call the following statements.

    	
            

# Close the stream

stream.close()

# Close the session

ld.close_session()

That covers how to consume MRN data with the Data Library Delivery Layer.

Next Step and Conclusion

Before I finish, you may noticed that I have reused the MRN processing code and logic from the Introduction to Machine Readable News with WebSocket API and Migrating the WebSocket Machine Readable News Application to Version 2 Authentication articles. The reasons are as follows:

  • The MRN data processing logic is always the same with whatever libraries or SDKs (except minor differences from a connection type and each programming language style).
  • Both Data Library for Python and the Real-Time WebSocket API use the WebSocket connection to consume MRN data

Even you does not use Python, you can apply the logic to your application code to consume and decode the Machine Readable News from the Real-Time Platform.

References

For further details, please check out the following resources:

For any questions related to this example or the LSEG Data Library, please use the Developer Community Q&A Forum.

Request Free Trial

Help & Support

Already a customer?

Office locations

Contact LSEG near you